Understanding the EMSE Execution Path
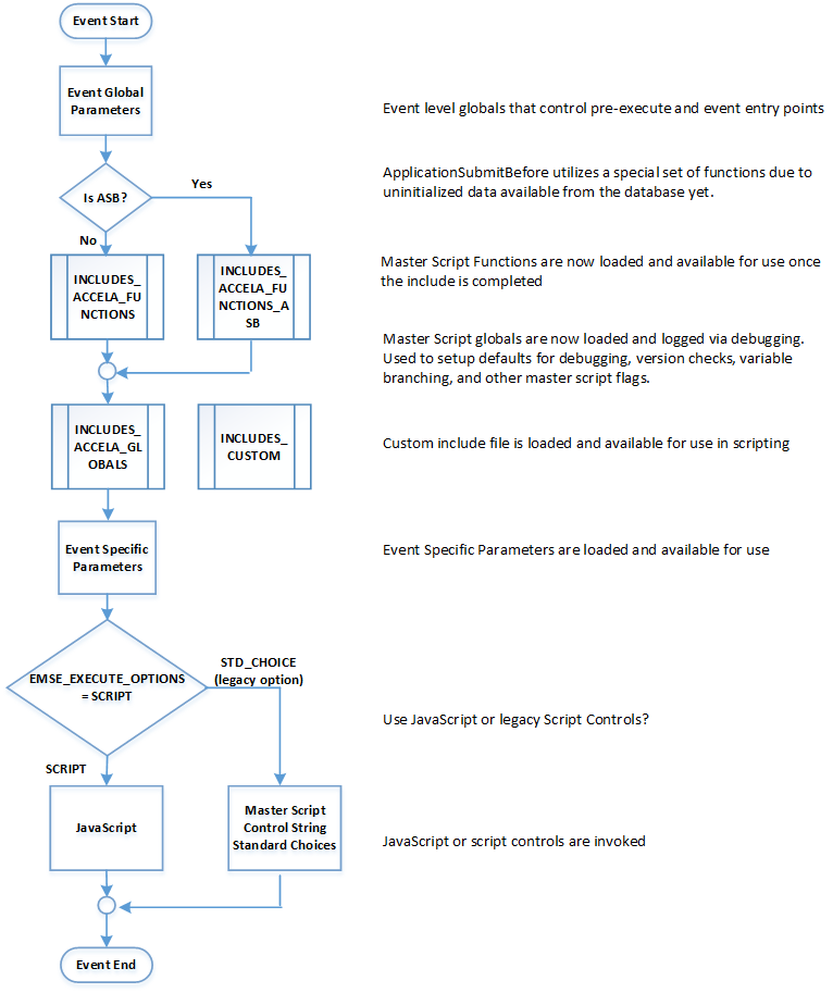
EMSE Execution Path shows that the master script execution process leverages four script include files.
Figure: EMSE Execution Path

EMSE Execution Path shows that the master script execution process leverages four script include files.
Figure: EMSE Execution Path
